天前 《2023快团团行业数据报告》重磅发布|呱呱爆品

白驹过隙,瞬息万变,2023年上半年经济进入新的发展阶段,国内经济形势呈现复苏的趋势,经济增长速度有望保持稳定,23年不仅是经济复苏趋好的一年,也是私域电商迎来新格局的一年,全面实现爆发式增长,共享新经济繁荣。
此次,呱呱爆品团队以 「快团团」 为研究对象,推出的《2023年私域电商快团团行业洞察报告》,从快团模式发展趋势、快团团数据概览、快团团头部团长生态、以及快团团爆品分析四个维度向大家展示了快团团的新现象、新趋势以及新的生意增长机会, 对于行业内外人士来说,了解这些趋势和功能将有助于把握商机,优化运营策略。

根据《2023年私域电商快团 团行业洞察报告》显示 , 在经 济复苏的大环境下,今年 私域电商迎来了新的发展机遇和增长趋势 。 拼多多,腾讯,京东 等 巨头涌 入,快团团、群接龙为主的 私域工具 被越来越多人所关注 。

2022年快团模式市场规模已达2000亿。其中快团团凭借着免费高效便捷的功能优势快速吸引用户,GMV接近1500亿元,几乎占据快团模式半壁江山。

在快团团生态当中, 供货商、开团团长和帮卖团长 为基本角色,但是三者之间的并没有那么的泾渭分明,开团团长可能是供货商,帮卖团长也可能是开团团长,只是在不同环节里体现出不同的角色属性。
同时在快团模式快速发展的背景下,也是在各个环节涌现出一批优质的第三方服务机构,这其中有社群联盟、展会服务、数据工具、选品平台、团链接服务等,通过阅读报告可以了解全面的行业生态体系。

本次报告样本为重点关注的 快团团头部2000+位团长 公开数据,统计时间维度为2023年1-6月,其中对比2022年数据纬度为1-12月,通过人工观察、行业调研、专家咨询等方式进行分析,不代表官方观点,仅供参考。
统计样本中2023年1月至6月,2000位团长合计成员数达到1.1亿人,团发布数量超35万次,团查看总人数超9.6亿次,总跟团次数超8500万次,合计月均GMV超35亿元。

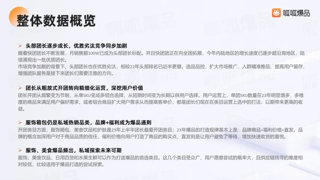
快团团的头部团长在快团生态模式中扮演着重要角色,他们具备强大的带货能力和粉丝价值。根据报告的分析,这些 头部团长 分布广泛,通过深度运营和资源整合,为品牌合作和其他团长们提供了更多赚钱机会。他们通过自身的影响力和成员聚合,能够有效地推广和销售商品。


报告中也将发布 2023上半年巅峰TOP10团长、TOP20飙升团长以及万人团长榜 ,全方位揭示2023年那些优质活跃的顶流团长们。

此外,报告还揭示了快团热销商品的特点和市场趋势,这对于团长和供应商来说非常有益。大家可以根据这些信息发现 热门类目 ,并进行有针对性的推广和销售活动,从而提高销售额和收益。这种趋势有助于促进快团团的繁荣发展,并为团长们创造更多机会。

报告中将会展示 2023年TOP10的爆款产品团 与爆品的共性,为团长和商家总结规律,找到优质对标。
总而言之,头部团长的存在和发展以及对热销商品的趋势了解,为快团团的繁荣提供了重要支持。他们的带货能力和成员价值,以及对市场趋势的把握,将为"快团模式"创造更多赚钱机会,并推动整个快团生态的发展。
▼▼▼▼▼
想知道快团团2023年TOP10巅峰团长是谁?
2023年TOP10热销爆品是哪些?\
月销多少万才算头部团长? 各类目哪些团长最擅 长?
哪些品类转化最好?热卖的产品有什么共同特点吗?
想知道新手团长最适合做哪些类目?
......

呱呱爆品小程序
转发朋友圈截图,添加下方企微发送 "报告"
\
领取 31页完整版2023私域电商快团团数据报告.pdf
\

8月4日10点后,可领取报告\
END
我是张盟主,快团联盟创始人,全国团长帮卖大会发起人,全网垂直快团粉丝30W+,全网推荐快团帮卖130W+人次。我从2021年起,专注研究 快团模式 (快速开团的新团购模式),目前这个模式的工具主要有"群接龙""快团团""群团团""东咚团""团团团"等。
【快团联盟】是 快团模式的行业自媒体&团长社群,分享最新的玩法,对接资源,组织活动(团长闭门会、团长溯源、《TOP团长训练营》、《快团模式实战班》、全国团长帮卖大会)
关注抖音【快团张盟主】,每天晚上有直播;公众号【快团联盟】,更多干货,实时更新!PS:添加小助理,获取团长资料> 联系我们

快团团

团团团
推荐阅读:
盘点目前5个主流的社群团购工具:快团团、群接龙、群团团、团团团、啊呀团
团团团是什么?有什么红利?为什么越早越赚钱?
用ChatGPT来做私域,是否是降维打击?
快团团取消了全国排名,意味着什么?
任何行业,急功近利,就开始危险了
快团团团长的困境和出路!
私域的核心,还是好货,好服务,持续复购!不是这个核心,都是死路一条!
供应商怎么样参加团长展会才更有效?
为什么大量淘客进入快团,不一定是好事!
为什么花了几十万拿个大展位,并没有什么卵用 ?
新人小白,想做帮卖团长,怎么找团长,怎么起步?
快团联盟私董会,全国团长的核心圈子!
团长注意,这些产品不能上,上了就封号!
干货,快团团的流量逻辑!
淘宝店转型自营私域的机会,TA来了!
快团模式的竞争格局初析,会是下一个电商新战场吗?
帮卖团长,就踏踏实实做帮卖,千万不要轻易去开团!
团长需要一个私域版的1688,谁来做?
团长的势能,在于单品聚量!
团长也内卷,竞争到了第二阶段
快团崛起VS社交电商没落
供应商对接团长,如何做到不讨厌?
我在群响·线上答疑会,10个快团团问题解答
相关服务:
学习资料
溯源活动\
联盟商学院-直播课
【晓惠福利社】 【小艾和她的朋友们】 【快快品质团】 【货王大猩猩】 【简爱乐选】
往期活动



